今天是:
登录
站群导航
苏州工业园区教育网
初高中
星海实验高级中学
青剑湖实验中学
星海实验初级中学
人大附中苏州学校
九年一贯制学校
星港学校
小学
新城花园小学
星海小学
星洲小学
车坊实验小学
幼儿园
新洲幼儿园
钟园幼儿园
东兴路幼儿园
苏州工业园区岚谷云幼儿园
九龙仓幼儿园
名城苏桐幼儿园
锦溪幼儿园
加优海尚壹品幼儿园
文景幼儿园
其他
教师发展中心
冷泉港亚洲DNA学习中心
外国语学校
关心下一代委员会
博爱学校
仁爱学校
开放大学附属综合高中
×
搜索过于频繁,请输入验证码
网站首页
学校概况
学校简介
组织架构
领导班子
校园风光
学校荣誉
党群工作
理论学习
党建动态
党员风采
工团少先队
德育天地
活动剪影
国旗下讲话
社团掠影
学生风采
心灵驿站
家庭教育
生涯规划
文化建设
教学园地
规章制度
课程管理
课堂一线
项目化学习
校本教研
教育科研
科研动态
课题研究
科研成果
十四五课题
十三五课题
师资发展
师德建设
师能培训
名特优师
教研组一览
教师风采
科技艺体
STEM教育
创造发明
科艺风貌
运动风采
国际交流
国际项目
活动剪影
友校互访
招生招聘
招生与升学
招聘专栏
行风建设
学校简介
工作作风
依法治校
师德建设
规范收费
规范招生
综合治理平安校园
您的位置:
首页
>
教育科研
>
十四五课题
>
省规划课题
>
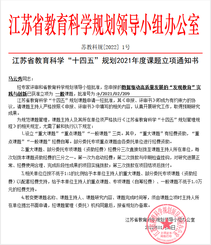
数据驱动高质量发展的“发现教育”实践与创新
>
成果鉴定
>
详细内容
20211116 苏州工业园区星海实验中学“十四五”教育发展规划(主课题立项证明)
来源:
发布时间:2022-05-16 15:13:44
浏览次数:
次
【字体:
小
大
】
分享到:
【打印正文】
×
账号+密码登录
用户名
密码
验证码
未注册的手机号在初次登录时会自动注册为网站会员。
登 录
还没有账号?
立即注册
账号+密码登录
还没有账号?
立即注册